信息来源: 发布日期:2024-10-08
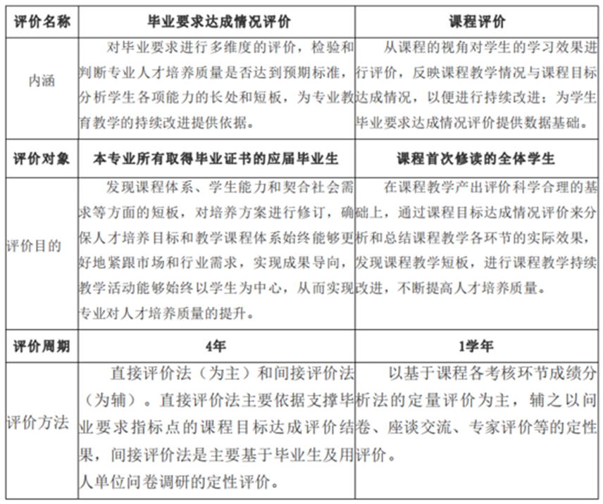
毕业要求达成情况评价与课程评价的目的、对象、方法均不同,课程评价是毕业要求达成情况评价的基础,两者的具体关系见下表:
上一条: 为什么工程教育认证标准要求建立毕业生跟踪反馈与社会评价机制?
下一条: 为什么工程教育认证标准强调对毕业要求的达成情况开展评价?